건설뉴스
토공사업협의회는 홈페이지를 방문하시는 분들을 소중하게 생각합니다.
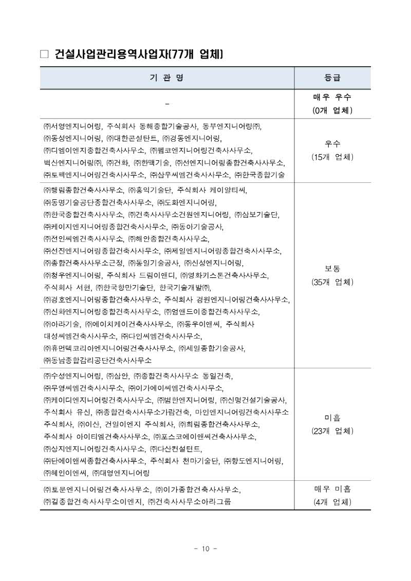
| 제목 | ‘25년 건설공사 참여자의 안전관리 수준평가 결과 공개 |
|---|---|
| 작성자 | 관리자 |
| 등록일 | 2026-01-06 |
| 조회수 | 502 |
|
|
|
| 이전글 | 2025년도 해외건설 수주 472.7억 달러 달성 |
|---|---|
| 다음글 | 국토부, 미국 수주지원단 파견… 인프라 수주 지원·신기술 동향 점검 |

토공사업협의회는 홈페이지를 방문하시는 분들을 소중하게 생각합니다.
| 제목 | ‘25년 건설공사 참여자의 안전관리 수준평가 결과 공개 |
|---|---|
| 작성자 | 관리자 |
| 등록일 | 2026-01-06 |
| 조회수 | 502 |
|
|
|
| 이전글 | 2025년도 해외건설 수주 472.7억 달러 달성 |
|---|---|
| 다음글 | 국토부, 미국 수주지원단 파견… 인프라 수주 지원·신기술 동향 점검 |